Toggle navigation
關於學會
學會簡介
學會章程
理事長的話
理監事介紹
最新消息
活動報名
活動花絮
相關連結
會員專區
入會申請
會員登入
會員資料修改/繳費紀錄
線上學習
影片學習
學習歷程
檔案下載
聯絡資訊
會員登入
入會申請
聯絡我們
最新消息
會員登入
帳號
密碼
刊登日期: [2026-04-29]
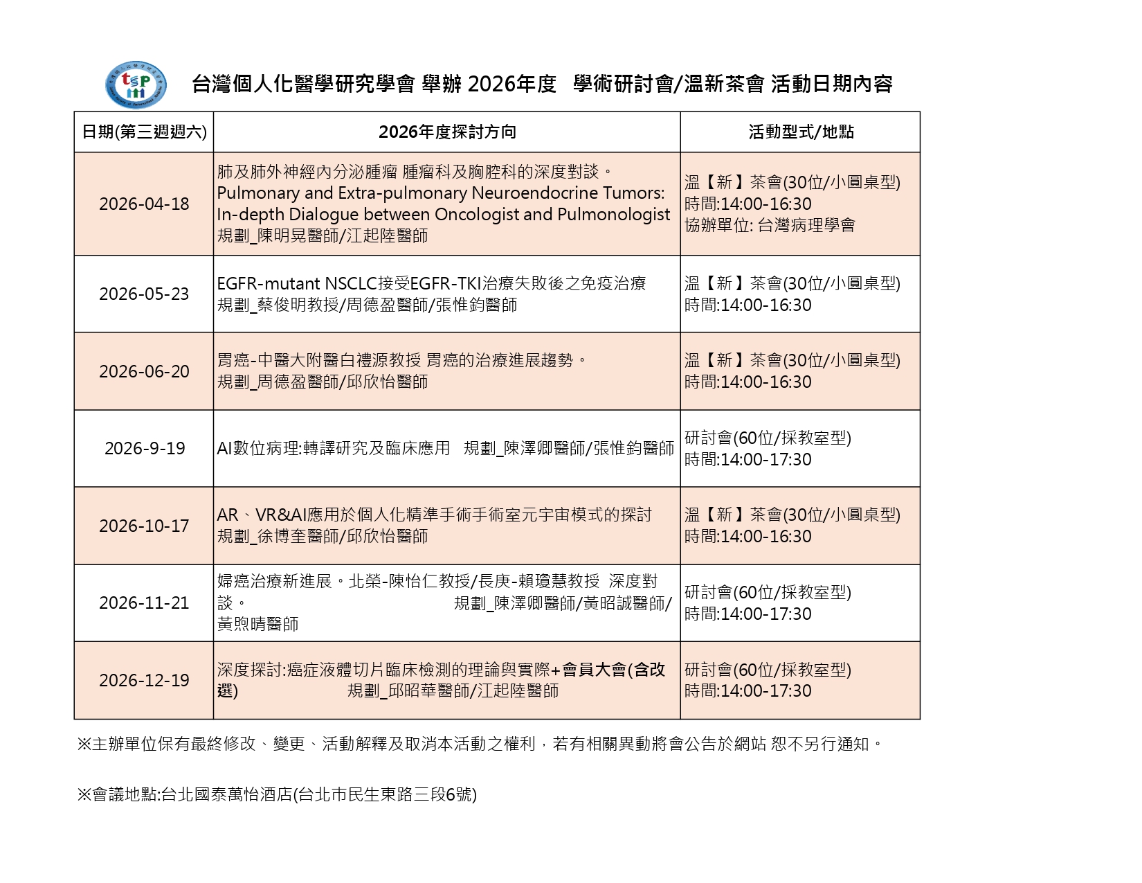
*****2026年度學術研討會/溫新茶會活動日期內容*****
檔案下載
文件下載:TSPM2026-2.pdf
回列表
下一則